Product Summary
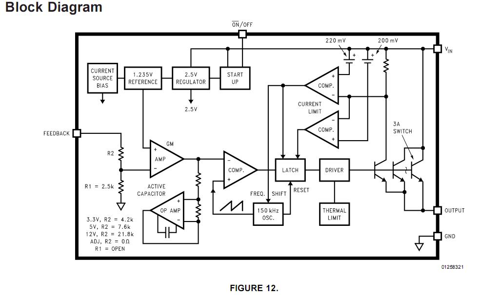
The LM2596T-3.3 regulator is monolithic integrated circuit that provides all the active functions for a step-down (buck) switching regulator, capable of driving a 3A load withexcellent line and load regulation. The LM2596T-3.3 is available in fixed output voltages of 3.3V, 5V, 12V, and an adjust-able output version. The applications of the LM2596T-3.3 include: Simple high-efficiency step-down (buck) regulator, On-cardswitchingregulators, Positive to negative converter.
Parametrics
LM2596T-3.3 absolute maximum ratings: (1) Maximum Supply Voltage: 45V; (2) ON/OFF Pin Input Voltage: -0.3≤V≤+25V; (3) Feedback Pin Voltage: -0.3≤V≤+25V; (4) Output Voltage to Ground (Steady State) : -1V; (5) Power Dissipation: Internally limited; (6) Storage Temperature Range: -65°C to +150°C; (7) Human Body Model: 2kV; (8) Lead Temperature S Package Vapor Phase(60sec.) : +215°C, Infrared (10sec.) : +245°C; (9) T Package(Soldering,10sec.) : +260°C; (10) Maximum Junction Temperature: +150°C.
Features
LM2596T-3.3 features: (1) 3.3V, 5V, 12V, and adjustable output versions; (2) Adjustable version output voltage range, 1.2V to 37V±4% max over line and load conditions; (3) Available in TO-220 and TO-263 packages; (4) Guaranteed 3A output load current; (5) Input voltage range up to 40V; (6) Requires only 4 external components; (7) Excellent line and load regulation specifications; (8) 150 kHz fixed frequency internal oscillator; (9) TTL shutdown capability; (10) Low power standby mode, IQ typically 80 μAnHigh efficiency; (11) Uses readily available standard inductors; (12) Thermal shutdown and current limit protection.
Diagrams

| Image | Part No | Mfg | Description | ![]() |
Pricing (USD) |
Quantity | ||||||||||||
|---|---|---|---|---|---|---|---|---|---|---|---|---|---|---|---|---|---|---|
![]() |
![]() LM2596T-3.3 |
![]() National Semiconductor (TI) |
![]() Switching Converters, Regulators & Controllers |
![]() Data Sheet |
![]()
|
|
||||||||||||
![]() |
![]() LM2596T-3.3/LF02 |
![]() National Semiconductor (TI) |
![]() Switching Converters, Regulators & Controllers |
![]() Data Sheet |
![]()
|
|
||||||||||||
![]() |
![]() LM2596T-3.3/NOPB |
![]() National Semiconductor (TI) |
![]() Switching Converters, Regulators & Controllers |
![]() Data Sheet |
![]()
|
|
||||||||||||
![]() |
![]() LM2596T-3.3/LF03 |
![]() National Semiconductor (TI) |
![]() Switching Converters, Regulators & Controllers |
![]() Data Sheet |
![]()
|
|
||||||||||||
(China (Mainland))










