Product Summary
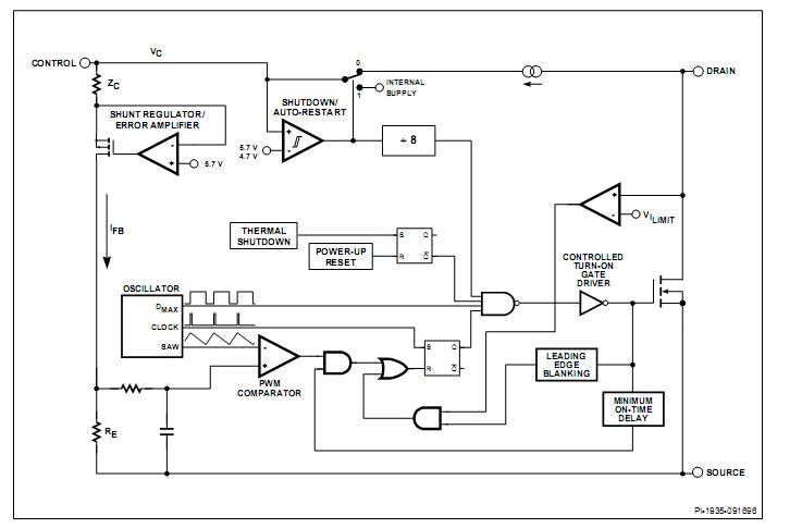
The TOP222YN is a three-terminal Off-line PWM Switch. The TOP222YN extends the power range from 100W to 150W for 100/115/230 VAC input and from 50W to 90W for 85-265 VAC universal input. The standard 8L PDIP package option of the TOP222YN reduces cost in ower power, high efficiency applications.
Parametrics
TOP222YN absolute maximum ratings: (1) DRAIN Voltage: -0.3 to 700V; (2) DRAIN Current Increase (△I ) in 100 ns except during blanking time: 0.1×I; (3) CONTROL Voltage: -0.3V to 0.9V; (4) Control Current: 100mA; (5) Storage Temperature: -65 to 125°C; (6) Operating Junction Temperature: -40 to 150°C; (7) Lead Temperature: 260°C; (8) Thermal Impedance: Y Package: 70°C/W.
Features
TOP222YN features: (1) Lowest cost, lowest component count switcher solution; (2) Cost competitive with linears above 5W; (3) Very low AC/DC losses (R)C up to 90% efficiency; (4) Built-in Auto-restart and Current limiting; (5) Latching Thermal shutdown for system level protection; (6) Implements Flyback, Forward, Boost or Buck topology; (7) Works with primary or opto feedback CONTROL; (8) Stable in discontinuous or continuous conduction mode; (9) Source connected tab for low EMI; (10) Circuit simplicity and Design Tools reduce time to market.
Diagrams

| Image | Part No | Mfg | Description | ![]() |
Pricing (USD) |
Quantity | ||||||||||||
|---|---|---|---|---|---|---|---|---|---|---|---|---|---|---|---|---|---|---|
![]() |
![]() TOP222YN |
![]() Power Integrations |
![]() AC/DC Switching Converters 15W 85-265 VAC 25W100/115/230 VAC |
![]() Data Sheet |
![]()
|
|
||||||||||||
| Image | Part No | Mfg | Description | ![]() |
Pricing (USD) |
Quantity | ||||||||||||
![]() |
![]() TOP200-14 |
![]() Other |
![]() |
![]() Data Sheet |
![]() Negotiable |
|
||||||||||||
![]() |
![]() TOP200-4 |
![]() Other |
![]() |
![]() Data Sheet |
![]() Negotiable |
|
||||||||||||
![]() |
![]() TOP200YAI |
![]() Power Integrations |
![]() AC/DC Switching Converters 5-12W 85-265 VAC 10-25W100/115/230VAC |
![]() Data Sheet |
![]() Negotiable |
|
||||||||||||
![]() |
![]() TOP200YN |
![]() Power Integrations |
![]() AC/DC Switching Converters 5-12W 85-265 VAC 10-25W100/115/230VAC |
![]() Data Sheet |
![]() Negotiable |
|
||||||||||||
![]() |
![]() TOP201YAI |
![]() Power Integrations |
![]() AC/DC Switching Converters 0-22W 85-265 VAC 20-45W100/115/230VAC |
![]() Data Sheet |
![]() Negotiable |
|
||||||||||||
![]() |
![]() TOP201YN |
![]() Power Integrations |
![]() AC/DC Switching Converters 0-22W 85-265 VAC 20-45W100/115/230VAC |
![]() Data Sheet |
![]() Negotiable |
|
||||||||||||
(China (Mainland))










