Product Summary
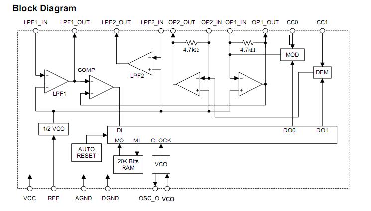
The HT8970 is an echo/surround effect processor. The HT8970 is designed for various audio systems includingkaraoke, television, sound equipments, etc. The The HT8970 consists of a built-in pre-amplifier, VCO orVoltage Control OSC, 20Kb SRAM, A/D and D/A converters as well as delay time control logic. The built-in 20Kb SRAM of the The HT8970 can generate delay time effect and can control the delay time value through the external VCO resistor.The The HT8970 can reduce external components and make it easy to adjust the delay time. Applications of the HT8970 include: Television, Karaoke systems, Video disc player, Sound equipments.
Parametrics
HT8970 absolute maximum ratings: (1) Supply Voltage: -0.3V to 6V; (2) Input Voltage: Vss -0.3V to VDD +0.3V; (3) Storage Temperature: -50°C to 125°C; (4) Operating Temperature: -20°C to 70°C.
Features
HT8970 features: (1) Operating voltage: 4.5V~5.5V; (2) ADM algorithm; (3) Low noise-Echo mode:-85dB-Surround mode:-90dB ; (4) Low distortion rate -Echo mode: 1% -Surround mode: 0.2% ; (5) Built-in 20Kb SRAM; (6) Automatic reset function; (7) Package type: 16-pin DIP.
Diagrams

| Image | Part No | Mfg | Description | ![]() |
Pricing (USD) |
Quantity | ||||
|---|---|---|---|---|---|---|---|---|---|---|
![]() |
![]() HT8970 |
![]() Other |
![]() |
![]() Data Sheet |
![]() Negotiable |
|
||||
| Image | Part No | Mfg | Description | ![]() |
Pricing (USD) |
Quantity | ||||
![]() |
![]() HT8970 |
![]() Other |
![]() |
![]() Data Sheet |
![]() Negotiable |
|
||||
![]() |
![]() HT8972 |
![]() Other |
![]() |
![]() Data Sheet |
![]() Negotiable |
|
||||
![]() |
![]() HT8955A |
![]() Other |
![]() |
![]() Data Sheet |
![]() Negotiable |
|
||||
![]() |
![]() HT8950/HT8950A |
![]() Other |
![]() |
![]() Data Sheet |
![]() Negotiable |
|
||||
![]() |
![]() HT8950 |
![]() Other |
![]() |
![]() Data Sheet |
![]() Negotiable |
|
||||
(China (Mainland))









