Product Summary
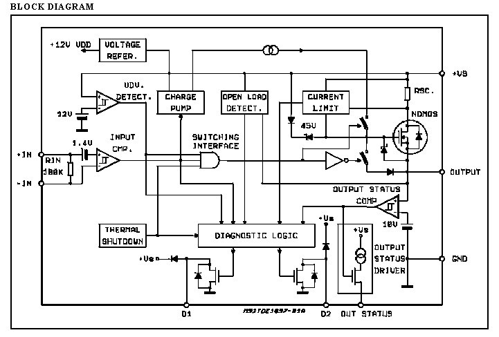
The TDE1898RDP is a monolithic Intelli-gent Power Switch in Multipower BCD Technol-ogy, for driving inductive or resistive loads. Diagnostic for CPU feedback and extensive useof electrical protections make the TDE1898RDP inherently indistructible and suitable for general pur-pose industrial applications.
Parametrics
TDE1898RDP absolute maximum ratings: (1) Supply Voltage (Pins3-1)(T <10ms) Vs: 50V; (2) Supply to Output Differential Voltage.See alsoV 3-2 (Pins 3-2) : internally limited; (3) Input Voltage(Pins 7/8) Vi: -10 to Vs +10V; (4) Differential Input Voltage(Pins 7-8) Vi: 43V; (5) Input Current(Pins 7/8) Ii/: 20mA; (6) Output Current (Pins 2-1).See also ISC : internally limited; (7)Energy from Inductive Load (T =85°C) Ei: 200mJ; (8) Power Dissipation.See also THERMAL CHARACTERISTICS Ptot : internally limited; (9) OperatingTemperatureRange(Tamb ) Top : -25°C to +85°C; (10) Storage Temperature Tstg: -55°C to 150°C.
Features
TDE1898RDP features: (1) 0.5A output current; (2) 18v to 35V supply voltage range; (3) internal current limiting; (4) thermal shutdown; (5) open ground protection; (6) internal negative voltage clamping; (7) To Vs -45V for fast demagetization; (8) differential inputs with large comon mode range and threshold hysteresis; (9) undervol tage lockout with hysteresis; (10) opem load detection; (11) two diagnostic outputs; (12) output status led driver.
Diagrams

| Image | Part No | Mfg | Description | ![]() |
Pricing (USD) |
Quantity | ||||||||||||
|---|---|---|---|---|---|---|---|---|---|---|---|---|---|---|---|---|---|---|
![]() |
![]() TDE1898RDP |
![]() STMicroelectronics |
![]() Power Switch ICs - Power Distribution 0.5A High Side |
![]() Data Sheet |
![]()
|
|
||||||||||||
| Image | Part No | Mfg | Description | ![]() |
Pricing (USD) |
Quantity | ||||||||||||
![]() |
![]() TDE1607 |
![]() Other |
![]() |
![]() Data Sheet |
![]() Negotiable |
|
||||||||||||
![]() |
![]() TDE1708DFT |
![]() STMicroelectronics |
![]() Power Switch ICs - Power Distribution Intell. power switch |
![]() Data Sheet |
![]()
|
|
||||||||||||
![]() |
![]() TDE1737 |
![]() Other |
![]() |
![]() Data Sheet |
![]() Negotiable |
|
||||||||||||
![]() |
![]() TDE1737DP |
![]() STMicroelectronics |
![]() Motor / Motion / Ignition Controllers & Drivers INTERFACE CIRCUIT RELAY LAMP DRIVER |
![]() Data Sheet |
![]()
|
|
||||||||||||
![]() |
![]() TDE1737FP |
![]() STMicroelectronics |
![]() Motor / Motion / Ignition Controllers & Drivers INTERFACE CIRCUIT RELAY LAMP DRIVER |
![]() Data Sheet |
![]() Negotiable |
|
||||||||||||
![]() |
![]() TDE1737FPT |
![]() STMicroelectronics |
![]() Motor / Motion / Ignition Controllers & Drivers INTERFACE CIRCUIT RELAY LAMP DRIVER |
![]() Data Sheet |
![]() Negotiable |
|
||||||||||||
(China (Mainland))










