Product Summary
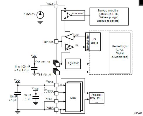
The STM32F103VET6 high-density performance line family operates in the –40 to +105 °C temperature range, from a 2.0 to 3.6 V power supply. A comprehensive set of power-saving mode of the STM32F103VET6 allows the design of low-power applications. The applications of the STM32F103VET6 include: Motor drive and application control, Medical and handheld equipment, PC peripherals gaming and GPS platforms, Industrial applications, PLC, inverters, printers, and scanners, Alarm systems, video intercom, and HVAC andre1 shows the general block diagram of the device family.
Parametrics
STM32F103VET6 absolute maximum ratings: (1) External main supply voltage ( including VDDA and VDD) VDD-VSS : -0.3V to 4.0V; (2) Input voltage on five volt tolerant pin VIN: Vss -0.3V to +5.5V, nput voltage on any other pin: Vss - 0.3V to VDD +03V; (3) Variations between different VDD power pins, △VDDx: 50mV; (4) Variations between all the different ground pins VSSX-VSS: 50mA.
Features
STM32F103VET6 features: (1) Core: ARM 32-bit Cortex-M3 CPU, C72 MHz maximum frequency,1.25DMIPS/MHz (Dhrystone 2.1) performance at 0 wait state memory access; (2) C256 to 512 Kbytes of Flash memory; (3) Clock, reset and supply management; (4) Debug mode; (5) Up to 112 fast I/O ports; (6) Up to 11 timers; (7) Up to 13 communication interfaces; (8) CRC calculation unit, 96-bit unique ID.
Diagrams

| Image | Part No | Mfg | Description | ![]() |
Pricing (USD) |
Quantity | ||||||||||||
|---|---|---|---|---|---|---|---|---|---|---|---|---|---|---|---|---|---|---|
![]() |
![]() STM32F103VET6 |
![]() STMicroelectronics |
![]() ARM Microcontrollers (MCU) 32BIT Cortex M3 Performance LINE |
![]() Data Sheet |
![]()
|
|
||||||||||||
![]() |
![]() STM32F103VET6TR |
![]() STMicroelectronics |
![]() ARM Microcontrollers (MCU) 32-Bit Cortex 64Kb Performance Line |
![]() Data Sheet |
![]()
|
|
||||||||||||
(China (Mainland))









