Product Summary
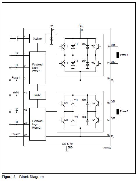
The TLE4726G is a bipolar, monolithic IC for driving bipolar stepper motors, DC motors and other inductive loads that operate on constant current. The control logic and power output stages of TLE4726G are integrated on a single chip which permits switched current control of motors with 0.75 A per phase at operating voltages up to 50 V.
Parametrics
TLE4726G absolute maximum ratings: (1)Supply voltage: 0 to 52 V; (2)Logic supply voltage: 0 to 6.5 V; (3)Z-current of VL: 50 mA; (4)Output current: – 1 to 1 A; (5)Ground current: – 2 to 2 A; (6)Logic inputs: – 6 to VL + 0.3 V; (7)R1, R2, oscillator input voltage: – 0.3 to VL + 0.3 V; (8)Junction temperature: 125 to 150 ℃; (9)Storage temperature: – 50 to 125 ℃.
Features
TLE4726G features: (1)2×0.75 A / 50 V outputs; (2)Integrated driver, control logic and current control (chopper); (3)Fast free-wheeling diodes; (4)Low standby-current drain; (5)Full, half, quarter, mini step.
Diagrams

| Image | Part No | Mfg | Description | ![]() |
Pricing (USD) |
Quantity | ||||||||||||
|---|---|---|---|---|---|---|---|---|---|---|---|---|---|---|---|---|---|---|
![]() |
![]() TLE4726G |
![]() Infineon Technologies |
![]() Motor / Motion / Ignition Controllers & Drivers 2-Phase Stepper Motor Driver |
![]() Data Sheet |
![]()
|
|
||||||||||||
| Image | Part No | Mfg | Description | ![]() |
Pricing (USD) |
Quantity | ||||||||||||
![]() |
![]() TLE4117 |
![]() Other |
![]() |
![]() Data Sheet |
![]() Negotiable |
|
||||||||||||
![]() |
![]() TLE4203 |
![]() Other |
![]() |
![]() Data Sheet |
![]() Negotiable |
|
||||||||||||
![]() |
![]() TLE4203G |
![]() Other |
![]() |
![]() Data Sheet |
![]() Negotiable |
|
||||||||||||
![]() |
![]() TLE4205 |
![]() Infineon Technologies |
![]() Motor / Motion / Ignition Controllers & Drivers 1-A DC Motor Driver |
![]() Data Sheet |
![]() Negotiable |
|
||||||||||||
![]() |
![]() TLE4205G |
![]() Infineon Technologies |
![]() Motor / Motion / Ignition Controllers & Drivers 1-A DC Motor Driver |
![]() Data Sheet |
![]()
|
|
||||||||||||
![]() |
![]() TLE4206 |
![]() Other |
![]() |
![]() Data Sheet |
![]() Negotiable |
|
||||||||||||
(China (Mainland))










